性视界
2019年采购项目委托代理服务项目邀请函
依照《中华人民共和国政府采购法》等相关规定,为更好地利用社会服务资源,提升性视界
采购管理水平,现向社会公开采购2019年采购项目委托代理服务项目。供应商须对本次采购需求中的全部内容进行响应,不得分拆;如有缺漏,将导致报价无效。项目需求主要如下:
一、服务期限
服务期为1年。
二、委托范围
性视界
将本单位确定的货物类、服务类和工程类(含信息化)采购委托供应商代理。委托供应商对采购项目提供评审前期咨询;编制采购文件、组织响应单位踏勘现场并答疑;组织专家项目评审;协调采购项目合同的签订等服务。
三、提交响应文件时间和地点
提交响应文件截止时间:2019年5月21日上午09:30。
提交响应文件地点:性视界
天河区天河路112号性视界
1802室。
四、供应商要求
1、具备《中华人民共和国政府采购法》第二十二条的规定:
(1)具备有独立承担民事责任能力的在中华人民共和国境内注册的法人或其他组织营业执照副本复印件;
(2)2017经第三方审计的财务状况报告或者基本户开户银行出具的资信证明;
(3)履行合同所必须的设备和专业技术能力的证明材料;
(4)参加政府采购活动前3年内在经营活动中没有重大违法记录的书面声明;
2、本项目不接受联合体报价。
五、响应文件要求
(1)一正伍副,报价文件盖章密封。
(2)法人或者其他组织的营业执照副本复印件;
(3)须提供法定代表人授权书原件和授权代表身份证复印件;若为法定代表人,则须提供法定代表人证明书和法定代表人身份证复印件。
(4)采购代理机构资质证书。
六、供应商职责及工作内容
1.遵守采购活动有关法律、法规和规章,保证代理及采购、招标全过程的真实、合法、规范、有效,并在其资格规定范围内依法从事招标代理业务。
2.在其资格许可和性视界
委托的范围内依法开展代理业务,并如期完成采购(招标)代理工作。在开展代理业务过程中遇到问题应主动与性视界
相关部门沟通协调、共同解决采购过程中出现的问题。
3.应以专业技术与技能为性视界
提供完成采购工作相关的咨询服务。供应商在编制资格审查文件、招标文件过程中充分理解性视界
所提供的项目相关资料,融合专业知识,向性视界
提出合理化、明确化的建议。
4.供应商应认真仔细编制资格审查文件、采购文件,确保资格审查文件、招标文件内容完整、结构严谨、前后一致无误,并且使申请人或投标人能完全理解资格审查文件或采购文件。
5.供应商应协助性视界
解决在项目招标中相关法律法规方面问题的咨询以及投诉处理等。
6.供应商须遵守职业道德规范,对代理事项保密。
7.供应商应妥善保管在项目实施过程中由性视界
提供的相关资料。
8. 供应商负责采购项目的信息公示(网上挂标、结果公告)等工作。
9.供应商向性视界
提供全套正本招标采购过程文件资料,由性视界
存档。
10.协助草拟性视界
内部自行采购文件。
11.按照政府采购法、招投标法及其实施细则等法律法规执行。
12.供应商承担组织项目采购活动的全部费用。参照国家计委关于印发《代理服务收费管理暂行办法》的通知(计价格[2002]1980号),向成交供应商收取服务费,性视界
不承担任何费用。
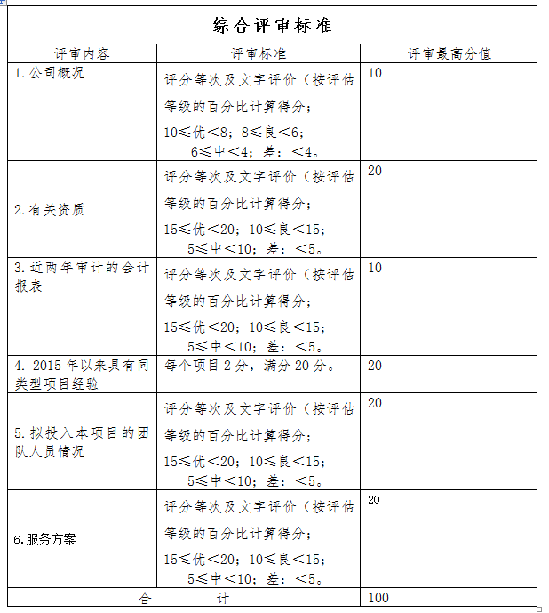
六、评分标准和确定方式
(一)本项目采取综合评分 
(二)本次项目采购采用一次报价“货比三家”,在性视界
本项目采购小组内独立封闭进行,推荐评审最高分为成交供应商。
(三)成交供应商确定后,采购人将以书面形式发出《成交通知书》。
(四)评审小组按排名顺序推荐成交候选人第一名、第二名。若排名第一的成交候选人放弃成交或被取消成交资格,由排名第二的成交候选人代替。
报名联系人:唐生,电话:85592260
性视界
2019年5月13日